Eh oui, comme à son habitude, Tableau vient d’annoncer l’arrivée, il y a quelques semaines, de sa dernière version (2019.2) et avec elle, de nouvelles fonctionnalités bien entendu. Parmi toutes... Lire la suite →
L'arrivée de Tableau 10.5 en ce début d'année amène son lot de nouvelles fonctionnalités. Parmi les quelques innovations de Tableau Desktop 10.5, on peut apprécier le déploiement du nouveau moteur... Lire la suite →
Pas d'arrêt à Paris cette année pour la version On Tour de la conférence annuelle des utilisateurs et clients de la solution Tableau. Qu'à cela ne tienne, Synaltic a envoyé... Lire la suite →
Notre expert Tableau Jonathan Trajkovic est tellement heureux que la version 10.2 propose l'intégration des fichiers géospatiaux qu'il en a fait un article sur son blog, qu'il nous autorise aimablement... Lire la suite →
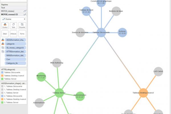
Travaillant sur un gros projet pour l'un de nos client depuis le mois de décembre, il m'a été demandé, pendant le développement de trouver le moyen de représenter visuellement un... Lire la suite →
Source : *Tips&Viz*: Pourquoi Tableau 10 sera une version vraiment majeure ! Acte I A peine ouverte, la bêta de Tableau version 10 fait déjà parler d'elle ! Notre expert Jonathan... Lire la suite →
Merci à Jonathan Trajkovic pour cette analyse. Nos pensées vont vers toutes celles et tous ceux touchés de près ou de loin par cette tragédie. (suite…)
Jonathan Trajkovic, notre data analyst bien aimé, nous raconte sa Tableau Conference 2015 à Las Vegas, à laquelle il s'est rendu à peine deux semaines après l'annonce de sa nomination... Lire la suite →
